2121非凡
EN
关于2121非凡
2121非凡简介
企业文化
联系2121非凡
新闻中心
新闻
产品中心
单传动变频器
多传动变频器
中高压变频器
伺服产品
电源类产品
行业专机
其它
解决规划
盾构机
塔机
施工起落机
建井机
服务支持
服务保险
资料下载
投资者关系
公司布告
今日行情
互动互换
参与2121非凡
网站首页
关于2121非凡
2121非凡简介
企业文化
联系2121非凡
新闻中心
新闻
产品中心
单传动变频器
多传动变频器
中高压变频器
伺服产品
电源类产品
行业专机
其它
解决规划
盾构机
塔机
施工起落机
建井机
服务支持
服务保险
资料下载
投资者关系
公司布告
今日行情
互动互换
产品中心
您的地位:首页 >
产品中心
>
行业专机
>
产品列表
单传动变频器
多传动变频器
中高压变频器
伺服产品
电源类产品
行业专机
其它
GF630NGS系列高快永磁变频器
产品概述:
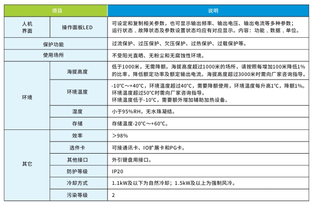
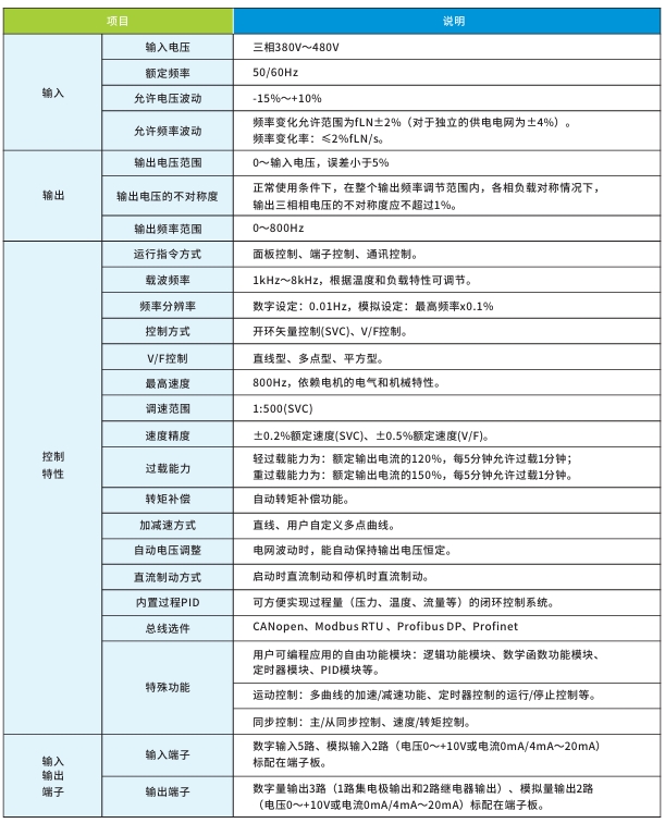
GF630NGS系列为高快永磁变频器,变频器选取VF和矢量节造技术,功率领域齐全,机能靠得住,节能高效,可用于高快风机等设备的驱动。
产品列表
产品特点
产品参数
资料下载
可选附件
联系2121非凡
网站地图
企业邮箱
司法申明
Copyright ? 2026 2121非凡
鄂ICP备15022530号
鄂公网安备 42018502003572 号
微信公家号
---交谊链接---
武汉2121非凡智能技术有限公司
武汉2121非凡软件信息技术有限公司
【网站地图】