2121·Ç·²

²úÆ·ÖÐÐÄ

GF630N01ϵÁÐ±äÆµÆ÷

²úÆ·¸ÅÊö£º
GF630N01ϵÁÐ±äÆµÆ÷£¬Ñ¡È¡Ê¸Á¿»¯µÄV/F½ÚÔì¼¼Êõ£¬Ö°ÄÜÆëÈ«£¬Ìå»ý¸üÓס £¿ÉÓÃÓÚÎïÁ÷¡¢·ÄÖ¯»úе¡¢Ê³Æ·»úе¡¢µç¹¤»úе¡¢Êý¿Ø»ú´²¡¢ÌÕ´É»úе¡¢Ï𽺻úе¡¢ÔìÒ©»úе¡¢Ó¡Ë¢»úе¡¢À­Ë¿»úеµÈÐÐÒµ¡£
²úÆ·Áбí
  • ²úÆ·ÌØµã
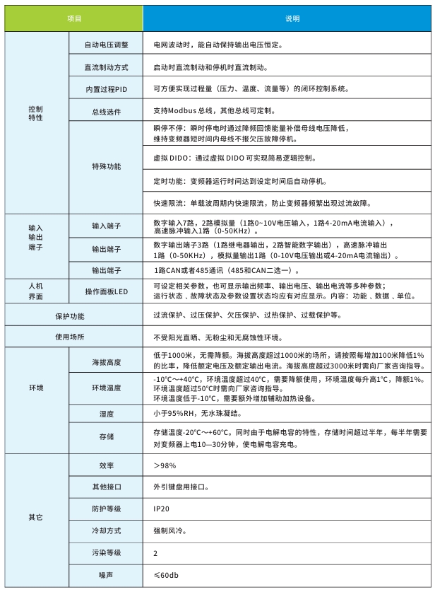
  • ²úÆ·²ÎÊý
  • ×ÊÁÏÏÂÔØ
  • ¿ÉÑ¡¸½¼þ
¡î? ?¹¦ÂÊÁìÓò£º0.4kW~22kW£»
¡î? ?½á¹¹½ô´Õ£¬ÓÐЧʵÏÖ²úÆ·Ìå»ý×îÓ×»¯£»
¡î? ?ѡȡÏȽøµÄ½ÚÔ췽ʽ£¬¿ÉʵÏÖ¸ßת¾Ø¡¢¸ß¾«¶È¡¢¿íµ÷¿ìÁìÓòµÈÒªÇó£¬ÓµÓÐÓÅÁ¼µÄ¶¯Ì¬¸öÐÔ£»
¡î? ?²Ù×÷µ¥Ò»£¬Ö°ÄÜÆëÈ«£¬ÎªÓû§ÌṩʵÓõÄPIDµ÷½ÚÆ÷¡¢¼òÒ×PLC¡¢¿É±à³ÌÊäÈëÊä³ö¶Ë×Ó½ÚÔìµÈ¶àÖÖÖ°ÄÜ¡£
?

2121·Ç·²¡¤(ÖйúÓÎ)ÌåÓý¹Ù·½ÍøÕ¾

2121·Ç·²¡¤(ÖйúÓÎ)ÌåÓý¹Ù·½ÍøÕ¾

 

¡¾ÍøÕ¾µØÍ¼¡¿