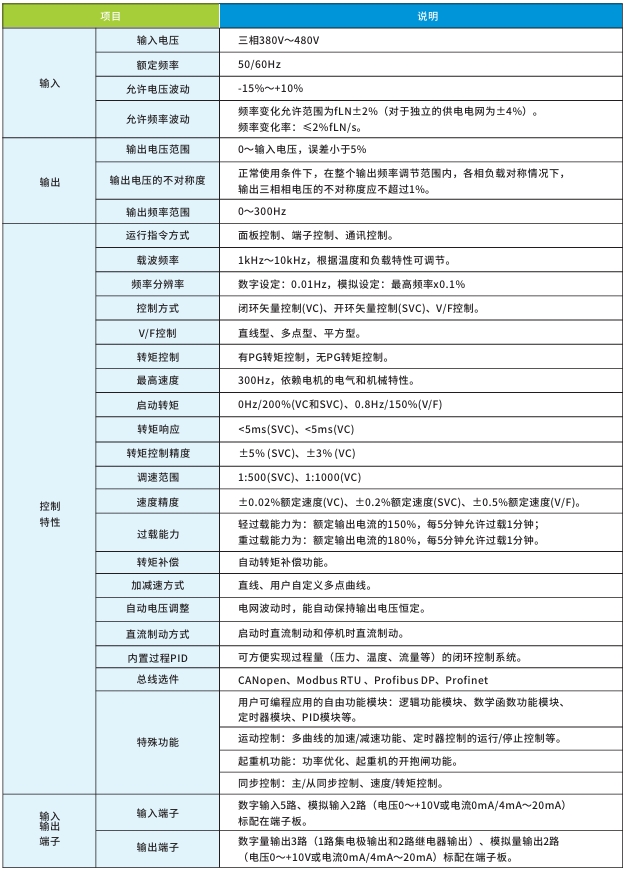
? ? ? ¡î? ?¸ß»úÄÜʸÁ¿½ÚÔì±äƵÆ÷£¬¿É¶Ô»¥»»Òì²½µç»ú½øÐпª/¹Ø»·Ê¸Á¿½ÚÔì¡¢V/F½ÚÔ죻
? ? ? ¡î? ?׿Խת¾Ø½ÚÔì»úÄÜ£¬¿ª/¹Ø»·Ê¸Á¿½ÚÔì¾ù¿ÉʵÏÖÁã¿ìʱ180%ת¾ØÊä³ö£»
? ? ? ¡î? ?Ç¿¹ýÔØÄÜÁ¦£¬Ã¿5·ÖÖÓÔÊÐí1·ÖÖÓ150%¹ýÔØ£»
? ? ? ¡î? ?ʵÏÖ40%¸ºÔØÏµĵç»ú¶¯Ì¬×Ô½ø½¨£»
? ? ? ¡î? ?Ô춯Æ÷ʧЧ±£»¤Ö°ÄÜ£¬ÔÚÔ춯Æ÷ʧЧÇé¿öÏ¿ÉÀÍ£³ÁÎ
? ? ? ¡î? ?·ÀŤÄó¼°»Ø×ª°²ÎȽÚÔìÖ°ÄÜ£¬¿ÉÓÐЧ½ÚÔìÆð³Á¡¢ÊäËÍ»úеÔÚ×÷Òµ¹ý³Ì¸ºÔØÎïµÄŤÄó·ù¶È¼°×ÔÉí»Ø×ªÕÛ¹¹µÄŤ¶¯·ù¶È¡£