2121非凡
EN
关于2121非凡
2121非凡简介
企业文化
联系2121非凡
新闻中心
新闻
产品中心
单传动变频器
多传动变频器
中高压变频器
伺服产品
电源类产品
行业专机
其它
解决规划
盾构机
塔机
施工起落机
建井机
服务支持
服务保险
资料下载
投资者关系
公司布告
今日行情
互动互换
参与2121非凡
网站首页
关于2121非凡
2121非凡简介
企业文化
联系2121非凡
新闻中心
新闻
产品中心
单传动变频器
多传动变频器
中高压变频器
伺服产品
电源类产品
行业专机
其它
解决规划
盾构机
塔机
施工起落机
建井机
服务支持
服务保险
资料下载
投资者关系
公司布告
今日行情
互动互换
产品中心
您的地位:首页 >
产品中心
>
单传动变频器
>
产品列表
单传动变频器
多传动变频器
中高压变频器
伺服产品
电源类产品
行业专机
其它
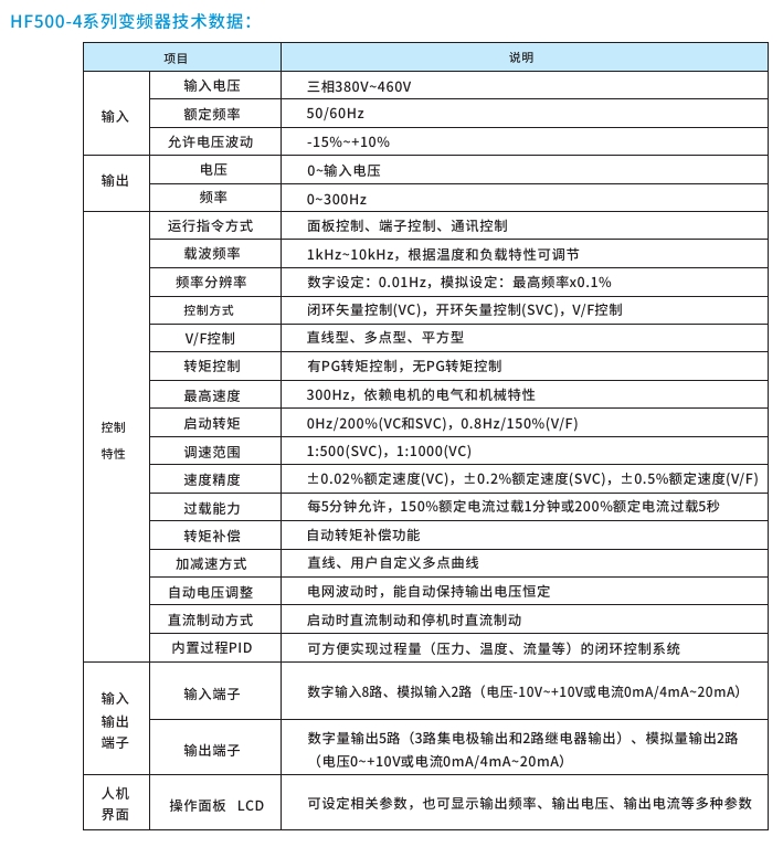
HF500系列变频器
产品概述:
HF500系列变频器是一款低压起沉专用变频器,电压等级380V/690V,变频器选取高机能的矢量节造技术,低快大转矩输出,拥有优良的快杜纂转矩节造机能,技术先进,质量靠得住。HF500系列变频器可用于港口、盾构、造船、冶金、铁路、水泥等行业。
产品列表
产品特点
产品参数
资料下载
可选附件
?
☆? ?高机能矢量节造变频器,侧沉用于对大转矩、沉负载要求比力高的机械设备;
☆? ?卓越转矩节造机能,开/关环矢量节造均可实现零快时200%转矩输出;
☆? ?强过载能力,每5分钟允许1分钟150%过载或5秒200%的过载;
☆? ?实现50%负载下的电机动态自进建;
☆? ?防扭捏及回转安稳节造职能,可有效节造起沉、输送机械在作业过程负载物的扭捏幅度及自身回转折构的扭动幅度。
?
产品样本
2121非凡HF500系列变频器
2021-07-15
说明书
2121非凡HF500系列盾构变频器使用说明书V105(G20240416)
2024-05-01
产品样本
2121非凡HF500系列变频器产品选型样本
2025-07-31
产品样本
2121非凡HF500系列变频器产品选型手册
2025-05-25
联系2121非凡
网站地图
企业邮箱
司法申明
Copyright ? 2026 2121非凡
鄂ICP备15022530号
鄂公网安备 42018502003572 号
微信公家号
---交谊链接---
武汉2121非凡智能技术有限公司
武汉2121非凡软件信息技术有限公司
【网站地图】